Front. Immunol. 2025 (Morino et al.)
Sulfotransferase SULT2B1 contributes to the epithelial–immune microenvironment homeostasis in imiquimod-induced psoriatic dermatitis.
Morino K, Akiyoshi S, Matsubara K, Sugiura Y, Izumi Y, Yotsumoto S, Yamamura K, Maeda R, Takahashi M, Nakata K, Bamba T, Nakahara T, Sakata D, Uruno T, Fukui Y, Kunimura K† (†corresponding author):
Frontiers in Immunology 16: 1632426, 2025.
Introduction: Skin protects the body from external threats by constituting an epithelial–immune microenvironment. Sulfotransferase family 2B member 1 (SULT2B1) converts cholesterol to cholesterol sulfate (CS). We previously reported that CS acts as an endogenous dedicator of cytokinesis 2 (DOCK2)-inhibitory metabolite suppressing immune cell migration and activation by inhibiting DOCK2-mediated Rac activation. Despite being located in the epidermis, pathophysiological roles of CS in cutaneous inflammation remain unknown.
Methods: We evaluated the Sult2b1-producing cells in the dorsal skin of wild-type mice and compared the degree of cutaneous inflammation between wild-type and Sult2b1 knockout mice using a psoriatic dermatitis model induced by topical imiquimod (IMQ). We also examined SULT2B1 gene expression levels in human epidermal keratinocytes to assess the effects of pro-inflammatory cytokines.
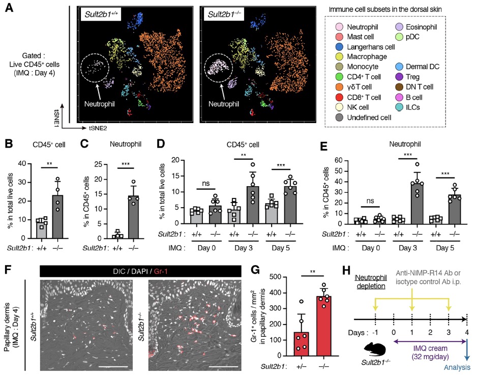
Results: Sult2b1 expression levels and CS production gradually increased in the skin of psoriatic dermatitis model mice. IMQ-induced dermatitis and neutrophil recruitment were exacerbated in the Sult2b1 knockout mice with a complete loss of CS. Furthermore, genetic deletion of Dock2 or intravenous administration of neutrophil-depleting antibodies alleviated IMQ-induced dermatitis in Sult2b1 knockout mice. Notably, CS was more abundant in the skin samples of patients with psoriasis than in the healthy control samples. Primary normal human epidermal keratinocytes exhibited significantly elevated SULT2B1 levels after Th1 cytokine treatment.
Discussion: These findings suggest that increased SULT2B1 levels in the skin under psoriatic conditions may be involved in a negative feedback mechanism that helps to limit excessive skin inflammation, thereby potentially contributing to the maintenance of epithelial–immune microenvironment homeostasis. Overall, our results raise the possibility that SULT2B1 plays an important role in cutaneous inflammation and could serve as a useful indicator or potential target in psoriasis.
https://www.frontiersin.org/journals/immunology/articles/10.3389/fimmu.2025.1632426/full
https://researchmap.jp/-kunimura-/published_papers/51442140


