Front. Immunol. 2025 (Aihara et al.)
Phospholipase D1 is a critical mediator of neutrophil extracellular trap formation and venous thrombosis.
Aihara R, Takahashi M, Morino K, Matsubara K, Kunimura K, Nishikimi A, Izumi Y, Bamba T, Fukui Y, Uruno T:
Frontiers in Immunology 16: 1666184, 2025.
Abstract:
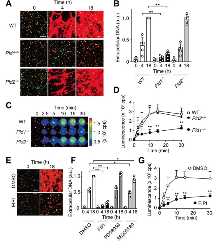
Neutrophil extracellular traps (NETs) are a host defense mechanism whereby activated neutrophils release decondensed chromatin and antimicrobial proteins into the extracellular space to trap and kill invading pathogens. While effective in clearing pathogens, NETs also pose pathological risks by exposing self-DNA, histones, granular enzymes, and reactive oxygen species (ROS), contributing to pathologies such as autoimmune diseases, inflammatory disorders, and thrombosis. Here, we identify phospholipase D1 (PLD1), a lipid-signaling enzyme that generates phosphatidic acid (PA), as a critical regulator of ROS generation and NET formation in murine neutrophils. Using both PLD1-deficient neutrophils and a selective inhibitor, we demonstrate that PLD1 is essential for NET release. Notably, exogenous PA alone is sufficient to trigger robust ROS production and NET formation. In vivo, PLD1-deficient mice fail to generate ROS in an acute lung inflammation model and are protected from venous thrombosis. These findings identify PLD1 and PA as key upstream regulators of NET formation and suggest that pharmacological inhibition of PLD1 could provide a potential avenue for early intervention in NET-related diseases such as venous thrombosis.
https://www.frontiersin.org/journals/immunology/articles/10.3389/fimmu.2025.1666184/full


